sunbet申搏官网徐建光教授团队在遗忘型轻度认知障碍认知神经机制研究领域取得突破
发布时间:2025.07.21点击:10
认知功能障碍已成为威胁全球公共健康的重大问题,其中遗忘型轻度认知障碍(amnestic mild cognitive impairment,aMCI)作为阿尔茨海默病的前期阶段,是延缓疾病进展和预防痴呆发生的关键时期。近日,国家中医康复中心主任徐建光教授团队在阿尔茨海默病领域权威期刊Alzheimer's Research & Therapy连续发表两篇论文,题为“Impact of effective connectivity within the Papez circuit on episodic memory: moderation by perivascular space function”和“Functional-structural co-dependent brain mapping of metamemory in amnestic mild cognitive impairment”。以上研究不仅从“神经环路-代谢废物清除-情景记忆”角度揭示了aMCI发病机制的复杂性,还强调元记忆在改善aMCI人群情景记忆中的重要性,为aMCI人群的临床干预策略提供新思路。

情景记忆的形成与提取依赖于多个脑区及神经网络的协同活动,其中Papez 环路发挥着核心作用。同时,血管周围间隙(PVS)作为脑内代谢废物清除的关键结构,其功能与认知水平的关联逐渐受到关注。然而,在aMCI人群中,Papez 环路与PVS功能如何共同影响情景记忆,此前尚未明确。团队通过多模态磁共振和神经心理学测试评估,系统揭示了Papez环路有效连接减弱与aMCI人群情景记忆受损之间的关系,并发现PVS功能在二者之间起到重要调节作用,这一发现为aMCI人群的认知康复提供了新方向,提示通过改善PVS功能(如促进脑内代谢废物清除)可能增强神经环路调控干预的效果,为制定联合治疗方案提供新思路。

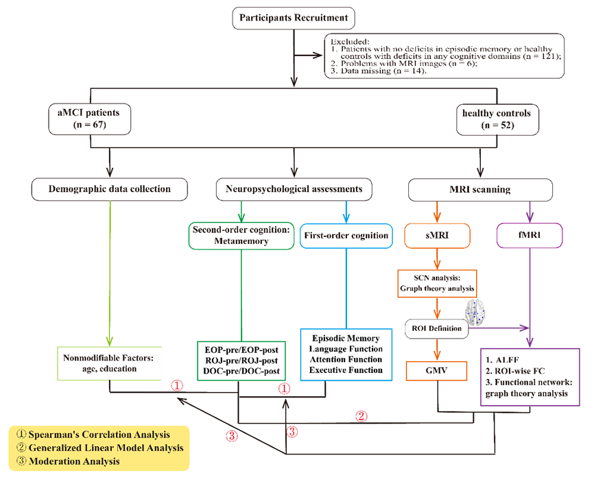
在认知功能层级中,元记忆作为元认知的核心成分,通过对自身记忆过程的监测与调控,影响基础记忆功能的表现,被视为一种内部预警机制,对外在记忆表现具有重要影响。针对aMCI人群,探索元记忆的神经机制对开发高阶认知干预策略具有重要意义。徐建光教授团队在前期研究基础上,进一步揭示了aMCI人群元记忆的脑重塑机制。

本研究不仅系统探讨了aMCI人群的元记忆变化,还基于多模态磁共振影像,揭示了元记忆潜在的脑重塑机制,明确了调节元记忆内在关联的关键脑区。研究发现,元记忆表现与颞顶区域及丘脑的功能重塑密切相关,左侧海马旁回和前扣带回等脑区在调节元记忆与情景记忆及教育水平之间的关系中发挥关键作用。该研究提示,元记忆可作为aMCI人群认知功能评估的新维度,弥补传统记忆测试仅关注基础功能的局限,更全面反映患者的认知储备潜力;通过元记忆训练(如记忆策略调整、自我监控能力强化)可能改善aMCI人群的情景记忆表现,为非药物康复治疗提供新方向。

以上Papez环路研究论文由sunbet申搏官网2023级博士研究生李玲玲、附属岳阳中西医结合医院马洁副教授和吴佳佳副教授为共同第一作者,徐建光教授、上海交通大学附属第六人民医院郭起浩教授、附属曙光医院华续贇副教授和郑谋雄副教授为共同通讯作者。元记忆研究论文由附属岳阳中西医结合医院康复医学科主管治疗师陆娟娟博士和马洁副教授、附属曙光医院郑谋雄副教授、附属岳阳中西医结合医院吴佳佳副教授为共同第一作者,徐建光教授、附属曙光医院华续贇副教授、上海交通大学附属第六人民医院郭起浩教授为共同通讯作者。sunbet申搏官网附属岳阳中西医结合医院为两篇论文第一署名单位。以上研究工作得到国家自然科学基金项目支持。
上述研究成果不仅深化了对aMCI认知神经机制的理解,更为临床实现“精准诊断-靶向干预-多维康复”提供了重要科学依据,有望推动认知功能障碍康复治疗向个体化、机制导向的方向发展。(科技处、岳阳中西医结合医院)

