中药研究所王顺春团队在中药菊糖型果聚糖调节肠道菌群和短链脂肪酸抑制中枢神经系统自身免疫反应研究中取得新进展
发布时间:2024.09.20点击:495
近期,sunbet申搏官网中药研究所王顺春研究员、吴晓俊研究员联合龙华医院和脊柱病研究所王拥军教授团队在Gut Microbes杂志发表了题为Prebiotic inulin controls Th17 cells mediated central nervous system autoimmunity through modulating the gut microbiota and short chain fatty acids的研究成果,发现中药中广泛存在的菊糖类多糖可以调控“肠-菌群-脑”轴,有效改善自身免疫性脑脊髓炎小鼠症状,证实罗伊氏乳杆菌和丁酸是菊糖发挥免疫调节作用的关键,揭示菊糖作为益生元和罗伊氏乳杆菌作为益生菌在改善多发性硬化症中的潜在益处。

中药通常为多组分、多途径、多靶点相互作用,协同发挥药效,在自身免疫疾病等慢性病的治疗上具有独特的优势。但是,中药口服进入肠道之后发挥整体免疫调控的分子细胞学机制还有待阐明,既往研究主要关注小分子化合物直接抑制免疫细胞激活的机制,这些小分子化合物在中药中含量较低,而含量高却难以入血的大分子多糖类物质如何调控远端组织器官的免疫反应是中医药免疫学亟需解决的重要问题。
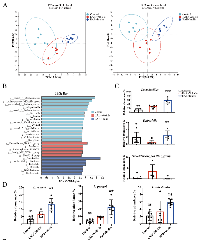
多发性硬化症(MS)是一种以中枢神经系统(CNS)炎性脱髓鞘为特征的自身免疫疾病。自身免疫性脑脊髓炎小鼠(EAE)是MS的经典模型,该工作以EAE小鼠为研究对象,率先明确了从中药牡蒿中分离纯化出的菊糖预防性给药或治疗性给药均可以有效改善CNS炎性脱髓鞘病变。发生在外周免疫器官的T细胞介导的免疫反应,尤其是Th17细胞的激活,在MS病人和EAE小鼠的炎性脱髓鞘病变中发挥着重要作用。该研究发现菊糖给药后显著抑制了EAE小鼠中枢神经系统和淋巴结中的Th17细胞激活,但是Ex vivo实验中菊糖并不能抑制髓鞘蛋白MOG35-55诱导的淋巴细胞再反应性增殖。肠道菌群测序结果表明给予菊糖的EAE小鼠菌群结构发生明显变化,特别是乳杆菌(包括罗伊氏乳杆菌、鼠李糖乳杆菌等)含量显著升高,另外GC-MS检测发现粪便和血清丁酸盐含量上升。粪菌移植实验证实菊糖处理过的小鼠粪便内容物对EAE小鼠症状有改善作用,与此一致,丁酸盐可以抑制MOG35-55刺激的淋巴细胞的活化。相反地,抗生素清除削弱了菊糖对EAE小鼠的症状和自身免疫应答的影响,而补充罗伊氏乳杆菌则恢复了菊糖的治疗效果。这些结果证实,菊糖对EAE小鼠Th17细胞和炎性脱髓鞘的抑制作用取决于其对肠道微生物群和代谢产物的调节作用。该研究揭示了中药来源的菊糖型多糖调控菌群和代谢抑制中枢神经系统自身免疫反应的机制,为进一步理解中医药发挥整体免疫调控作用的物质基础和药理机制提供了依据。

sunbet申搏官方网站脊柱病研究所助理研究员李宁、博士生阮铭和中药研究所博士生韩欣妍为为论文共同第一作者。王顺春研究员、吴晓俊研究员和王拥军教授为论文共同通讯作者。该研究工作得到重大新药创制国家科技重大专项、国家自然科学基金面上项目、青年项目、上海市加快中医药发展三年行动计划项目、上海市自然科学基金等资助。(科技处、中药研究所、龙华医院、脊柱病研究所)

